企业邮箱 | 在线留言 欢迎访问华骞能源(深圳)有限公司官方网站

    咨询热线: 400 - 008 - 1699
        0755-23070859

【资讯中心】

联系我们
CONTACT US

华骞能源(深圳)有限公司

深圳总部
地 址:广东省深圳市宝安区西乡街道盐田社区宝安大道4018号华丰国际商务大厦13A02
电 话:0755-23070859/23076859
网 址:www.hua-energy.com



华骞能源(广东)有限公司
地 址:广东省深圳市宝安区西乡街道盐田社区宝安大道4018号华丰国际商务大厦13A03
电 话:0755-23070859/23076859
网 址:www.hua-energy.com


华骞能源(泰国)有限公司
地 址:222/326 Village No.3,Khlong suan Phlu Subdistrict,Phra Nakhon Si Ayutthaya District,Phra Nakhon Si Ayutthaya Province, Thailand
电   话:083-2525-888
网 址:www.hua-energy.com


行业新闻

当前位置:首页 > 资讯中心 > 行业新闻
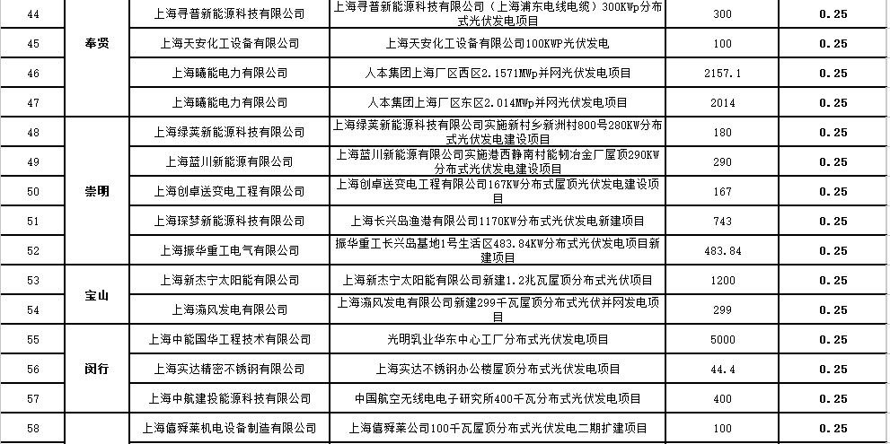
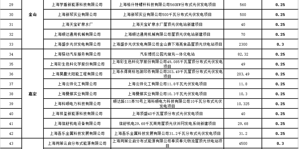
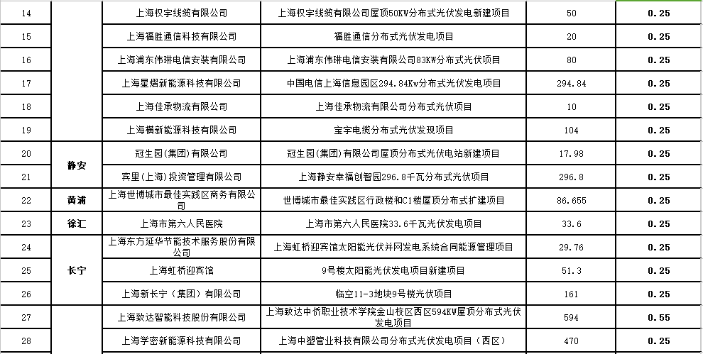
利好 | 分布式0.25元/度,个人项目0.4元/度,连补五年!上海市发改委公布2017年第三批可再生能源发展专项金奖励目录!



近日,上海市发改委下发2017年第三批可再生能源和新能源发展专项资金奖励目录,其中,分布式光伏项目61个,个人屋顶光伏项目2826户,共计44.3MW。


文件原文如下:


各有关单位:


根据《上海市可再生能源和新能源发展专项资金扶持办法》(沪发改能源〔2016〕136号),市发展改革委会同相关部门和单位,组织开展了2017年第三批可再生能源和新能源发展专项资金扶持项目的申报和评审工作。在专家评审意见的基础上,经审核,上海熙熙日用品商店分布式光伏发电项目等61个光伏项目(共27122.11千瓦)2826户个人光伏(共17226.31千瓦)符合条件,列入市可再生能源和新能源发展专项资金奖励目录予以支持(详见附件)。项目奖励电量的起始时间以并网时间为准(从0开始计量)。


请市电力公司从2018年2季度开始,做好本批奖励项目电量统计工作。从2018年3季度开始,每季度第1个月初将奖励项目的上季度实际上网电量和应奖励金额报我委,并在市财政资金到帐后10个工作日内转付项目投资主体,持续时间为5年。请各有关区发展改革委做好项目的监督和管理工作,确保项目发挥应有的效益。


特此通知。


上海市发展和改革委员会

2018年4月17日

附件一:

附件二: