企业邮箱 | 在线留言 欢迎访问华骞能源(深圳)有限公司官方网站

    咨询热线: 400 - 008 - 1699
        0755-23070859

【资讯中心】

联系我们
CONTACT US

华骞能源(深圳)有限公司

深圳总部
地 址:广东省深圳市宝安区西乡街道盐田社区宝安大道4018号华丰国际商务大厦13A02
电 话:0755-23070859/23076859
网 址:www.hua-energy.com



华骞能源(广东)有限公司
地 址:广东省深圳市宝安区西乡街道盐田社区宝安大道4018号华丰国际商务大厦13A03
电 话:0755-23070859/23076859
网 址:www.hua-energy.com


华骞能源(泰国)有限公司
地 址:222/326 Village No.3,Khlong suan Phlu Subdistrict,Phra Nakhon Si Ayutthaya District,Phra Nakhon Si Ayutthaya Province, Thailand
电   话:083-2525-888
网 址:www.hua-energy.com


行业新闻

当前位置:首页 > 资讯中心 > 行业新闻
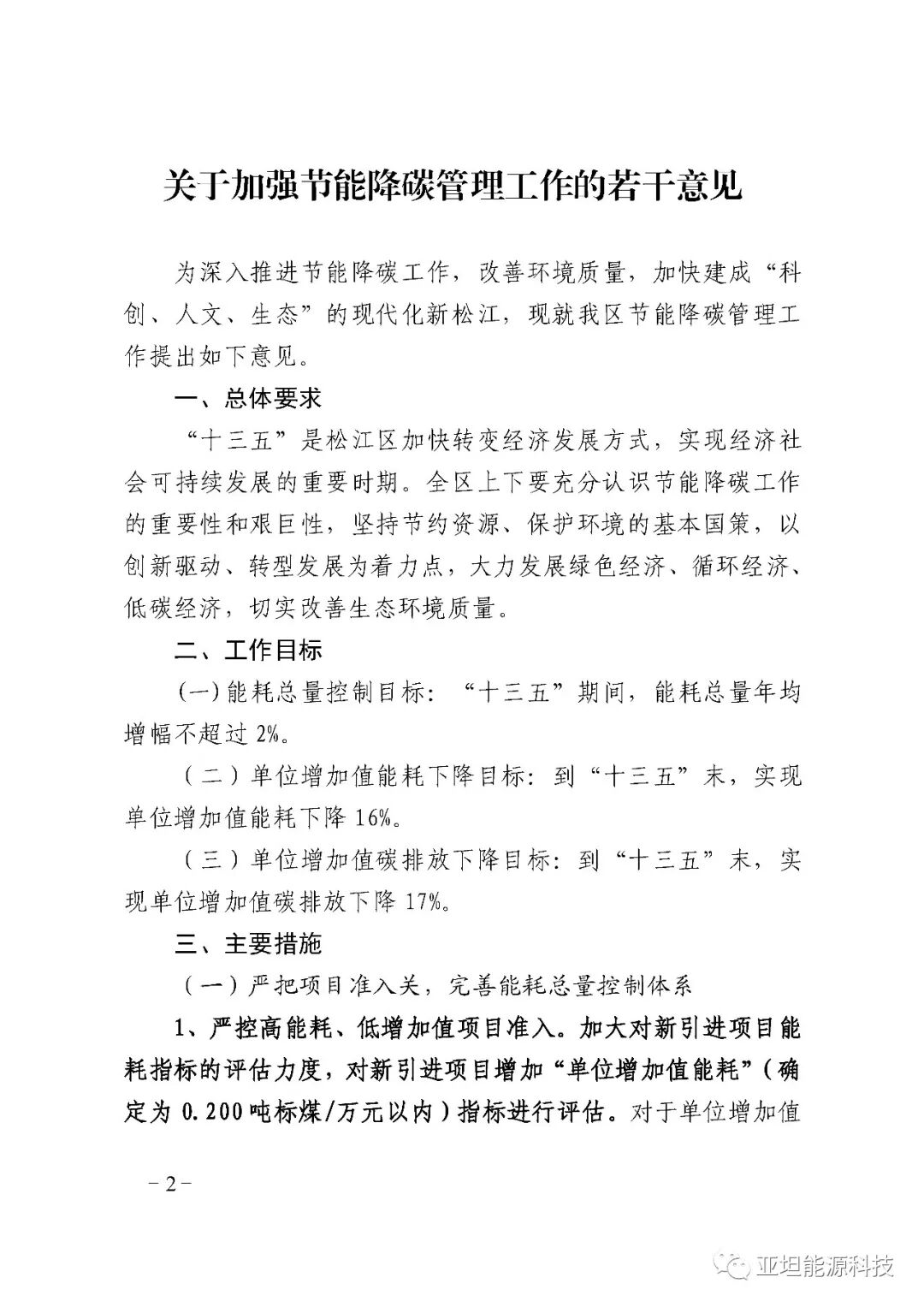
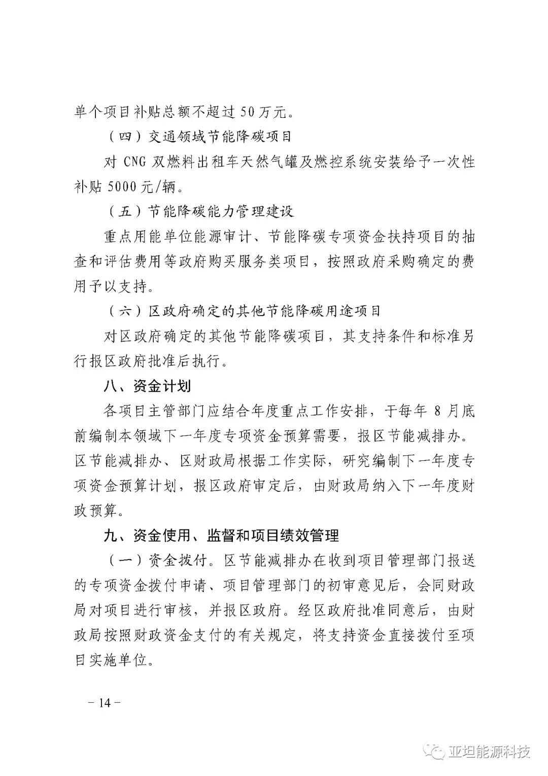
上海市松江区推出光伏区级补贴0.2元,连续2年 ​



上海市松江区推出光伏区级补贴0.2元,连续2年