企业邮箱 | 在线留言 欢迎访问华骞能源(深圳)有限公司官方网站

    咨询热线: 400 - 008 - 1699
        0755-23070859

【资讯中心】

联系我们
CONTACT US

华骞能源(深圳)有限公司

深圳总部
地 址:广东省深圳市宝安区西乡街道盐田社区宝安大道4018号华丰国际商务大厦13A02
电 话:0755-23070859/23076859
网 址:www.hua-energy.com



华骞能源(广东)有限公司
地 址:广东省深圳市宝安区西乡街道盐田社区宝安大道4018号华丰国际商务大厦13A03
电 话:0755-23070859/23076859
网 址:www.hua-energy.com


华骞能源(泰国)有限公司
地 址:222/326 Village No.3,Khlong suan Phlu Subdistrict,Phra Nakhon Si Ayutthaya District,Phra Nakhon Si Ayutthaya Province, Thailand
电   话:083-2525-888
网 址:www.hua-energy.com


行业新闻

当前位置:首页 > 资讯中心 > 行业新闻
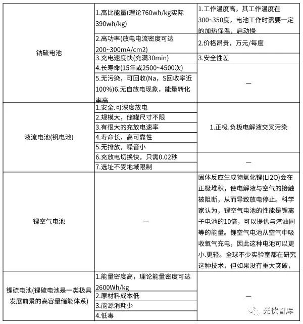
干货 | 九种电池储能的优缺点分析



储能主要是指电能的储存。储能本身不是新兴的技术,但从产业角度来说却是刚刚出现,正处在起步阶段。


到目前为止,中国没有达到类似美国、日本将储能当作一个独立产业加以看待并出台专门扶持政策的程度,尤其在缺乏为储能付费机制的前提下,储能产业的商业化模式尚未成形。


电池储能大功率场合一般采用铅酸蓄电池,主要用于应急电源、电瓶车、电厂富余能量的储存。小功率场合也可以采用可反复充电的干电池:如镍氢电池,锂离子电池等。本文跟随小编一起来了解一下九种电池储能的优缺点。