企业邮箱 | 在线留言 欢迎访问华骞能源(深圳)有限公司官方网站

    咨询热线: 400 - 008 - 1699
        0755-23070859

【资讯中心】

联系我们
CONTACT US

华骞能源(深圳)有限公司

深圳总部
地 址:广东省深圳市宝安区西乡街道盐田社区宝安大道4018号华丰国际商务大厦13A02
电 话:0755-23070859/23076859
网 址:www.hua-energy.com



华骞能源(广东)有限公司
地 址:广东省深圳市宝安区西乡街道盐田社区宝安大道4018号华丰国际商务大厦13A03
电 话:0755-23070859/23076859
网 址:www.hua-energy.com


华骞能源(泰国)有限公司
地 址:222/326 Village No.3,Khlong suan Phlu Subdistrict,Phra Nakhon Si Ayutthaya District,Phra Nakhon Si Ayutthaya Province, Thailand
电   话:083-2525-888
网 址:www.hua-energy.com


行业新闻

当前位置:首页 > 资讯中心 > 行业新闻
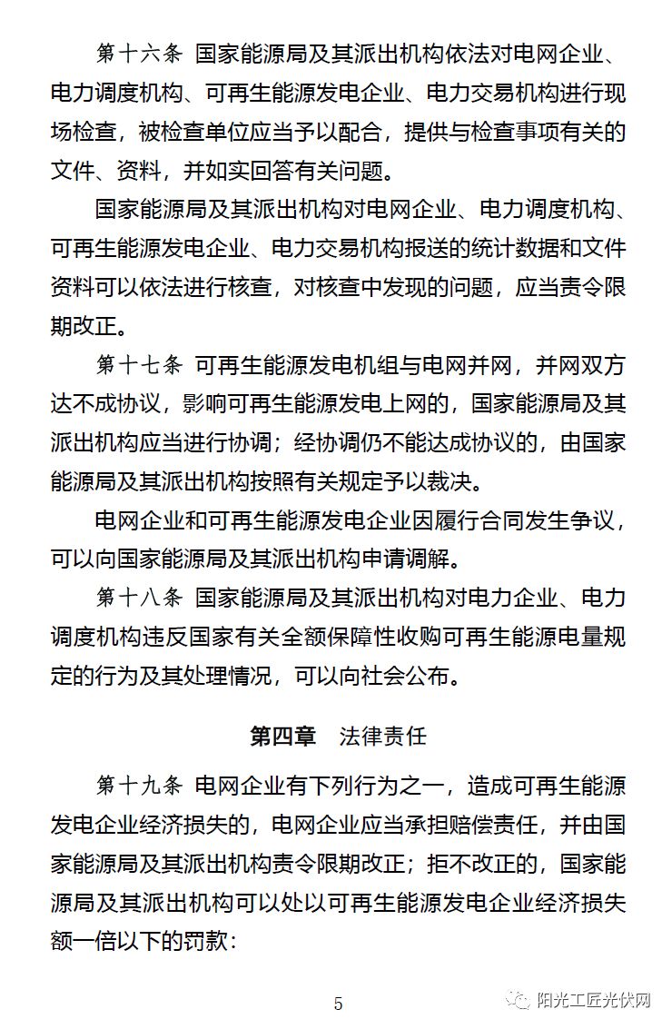
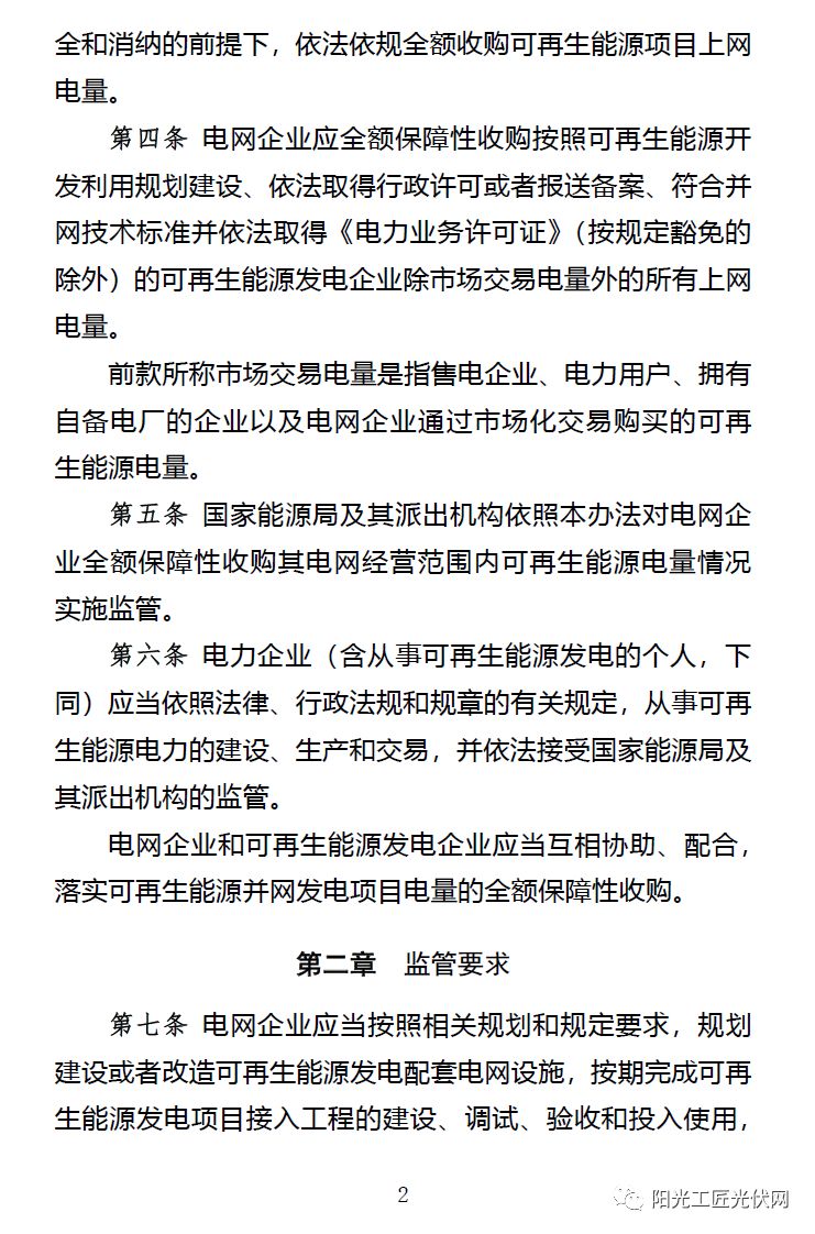
国家能源局:优先、足额结算、不得阻碍新能源并未《电网企业全额保障性收购可再生能源 电量监管办法》征求意见稿发布


刚刚,国家发改委官方网站发布了“关于《电网企业全额保障性收购可再生能源电量监管办法(修订)(征求意见稿)》公开征求意见的公告”。征求意见稿明确:本办法适用于风力发电、太阳能发电、生物质 能发电、地热能发电、海洋能发电等非水可再生能源。水力发电参照执行。


关于《电网企业全额保障性收购可再生能源

电量监管办法(修订)(征求意见稿)》

公开征求意见的公告

 

为促进可再生能源健康发展,规范电网企业全额保障性收购可再生能源电量行为,国家能源局组织开展了《电网企业全额收购可再生能源电量监管办法》(原电监会25号令)修订工作,形成了《电网企业全额保障性收购可再生能源电量监管办法(修订)(征求意见稿)》,现向社会公开征求意见。

  

此次公开征求意见的时间为2019年11月22日至2019年12月21日。公众可登陆国家发展改革委门户网站(网址:http://www.ndrc.gov.cn),进入首页“意见征求”专栏,点击“关于《电网企业全额保障性收购可再生能源电量监管办法(修订)(征求意见稿)》公开征求意见的公告”栏目,提出意见建议,将意见建议传真至010-66023677,或将邮件发送至guotao@nea.gov.cn。

  

感谢您的参与和支持!

  

附件:《电网企业全额保障性收购可再生能源电量监管办法(修订)(征求意见稿)》

 

国家能源局综合司


2019年11月22日