企业邮箱 | 在线留言 欢迎访问华骞能源(深圳)有限公司官方网站

    咨询热线: 400 - 008 - 1699
        0755-23070859

【资讯中心】

联系我们
CONTACT US

华骞能源(深圳)有限公司

深圳总部
地 址:广东省深圳市宝安区西乡街道盐田社区宝安大道4018号华丰国际商务大厦13A02
电 话:0755-23070859/23076859
网 址:www.hua-energy.com



华骞能源(广东)有限公司
地 址:广东省深圳市宝安区西乡街道盐田社区宝安大道4018号华丰国际商务大厦13A03
电 话:0755-23070859/23076859
网 址:www.hua-energy.com


华骞能源(泰国)有限公司
地 址:222/326 Village No.3,Khlong suan Phlu Subdistrict,Phra Nakhon Si Ayutthaya District,Phra Nakhon Si Ayutthaya Province, Thailand
电   话:083-2525-888
网 址:www.hua-energy.com


行业新闻

当前位置:首页 > 资讯中心 > 行业新闻
江西正式发布“十四五”能源规划,力争光伏新增装机16GW以上
5月17日,江西省政府发布“十四五”能源发展规划,提出六方面重点任务。其中提出新能源发展目标是,按照“分布式与集中式并举、优先就近就地利用”原则,加快风电和光伏发电高比例、高质量发展。到2025年,力争新增新能源装机容量1800万千瓦以上。

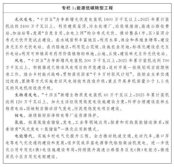
在光伏发电方面,规划提出:“十四五”力争新增光伏发电装机1600万千瓦以上,2025年累计装机达到2400万千瓦以上。

利用建筑屋顶、污水处理厂、垃圾填埋场、高速公路收费站、加油站等,发展“自发自用、余电上网”的分布式光伏。

推动整县(市区)屋顶分布式光伏开发试点建设。在水域面积丰富地区,建设渔光互补光伏电站。在内陆地区,利用荒山荒坡。设施农业用地,标准化建设农业互补电站,利用可种植林地、山地、丘陵,建设林光互补光伏电站。

风电方面,“十四五”力争新增风电装机200万千瓦以上,2025年累计装机达到700万千瓦以上。积极推进乙核准风电项目的开发建设,适时开展一批规划项目前期核准工作。结合乡村振兴战略,贯彻落实国家“千乡万村驭风计划”。

此外,规划还提出,加快风电、光伏发电与新型储能融合发展,建设一批集中式电化学储能电站,探索开展其它形式储能示范。积极推动农光互补、渔光互补、屋顶光伏、分散式风电建设,促进农村可再生能源充分开发和就地消纳,提升清洁能源供给能力和消费水平,支撑全面推进乡村振兴。

规划设计的“十四五”时期能源发展的结构目标是:到2025年,力争非化石能源消费比重提高到18.3%,较全国同期增幅高0.6个百分点;力争可再生能源电力总量消纳责任权重达到33%,非水可再生能源电力消纳权重达到17.8%。

“十三五”期间江西省建成投运的可再生能源重点项目如下:

图片


“十四五”时期江西省能源低碳转型工程如下:

图片


(来源:江西省政府)