 
        华骞能源(深圳)有限公司
    深圳总部
地 址:广东省深圳市宝安区西乡街道盐田社区宝安大道4018号华丰国际商务大厦13A02
电 话:0755-23070859/23076859
网 址:www.hua-energy.com
    
华骞能源(广东)有限公司
地 址:广东省深圳市宝安区西乡街道盐田社区宝安大道4018号华丰国际商务大厦13A03
电 话:0755-23070859/23076859
网 址:www.hua-energy.com
    华骞能源(泰国)有限公司
地 址:222/326 Village No.3,Khlong suan Phlu Subdistrict,Phra Nakhon Si Ayutthaya District,Phra Nakhon Si Ayutthaya Province, Thailand
电   话:083-2525-888
网 址:www.hua-energy.com
    
| 国家能源局加码:促进光伏发电市场化 ! | 
| 
     
         近日,国家能源局下发《国家能源局关于进一步促进发电权交易有关工作的通知》,从五个方面对电力行业相关部门及电力企业在促进发电权交易方面提出指导性意见,并提出,发电企业应积极参与,促进发电权交易开展。发电企业应在保障自身发、用电安全的基础上,按照《电力中长期交易基本规则》等有关规定自主、自愿参与发电权交易。 
                     后附文件全文: 
                           
                     那什么是发电权交易呢,又有什么重要性,竟使能源局专门发文件督促开展发电权交易? 
                     所谓发电权交易,是指发电企业计划合同电量的有偿出让和买入。交易双方在平等自愿且在不影响电力消费者利益的前提下,采取双边交易或集中交易的方式完成电量指标的买卖。 
                     通过发电权交易,可引导鼓励和促使发电成本高的机组将其计划合同电量的部分或全部出售给发电成本低的机组替代其发电,从而达到优化电源结构,降耗减排的目的。 
                     中国正处于从计划经济向市场经济过度的计划与市场并存的“双轨制”阶段,市场在资源配置及节能减排中的作用还没有形成规范的制度。目前,电力市场化改革面临的一大重点问题,就是如何通过市场化手段促进本行业节能减排目标的实现。发电权交易作为促进节能减排的主要市场手段和中国目前电力市场的主要交易品种,已经得到越来越多的关注与实践,在国外的电力市场中,没有明确提出并界定发电权交易这一品种;发电权交易是中国减少水电弃水、实施电源结构调整、促进节能减排目标实现的产物,具有鲜明的中国特色。 
                     由此看来,能源局专门发文件就可以理解了。 
                     
                    文中除了要求积极开展发电权交易外,还提到要加强电力市场监管,维护市场的交易秩序。按照《发电权交易监管暂行办法》,督使电力交易机构及时报送、披露相关信息,并及时公布发电权交易开展情况。 
                     大家都知道,早在2008年3月,当时的电监会便发布了《发电权交易监管暂行办法》,而目的也是为贯彻落实国家节能减排有关政策,保护店力企业的合法权益,促进和规范发电权交易。 
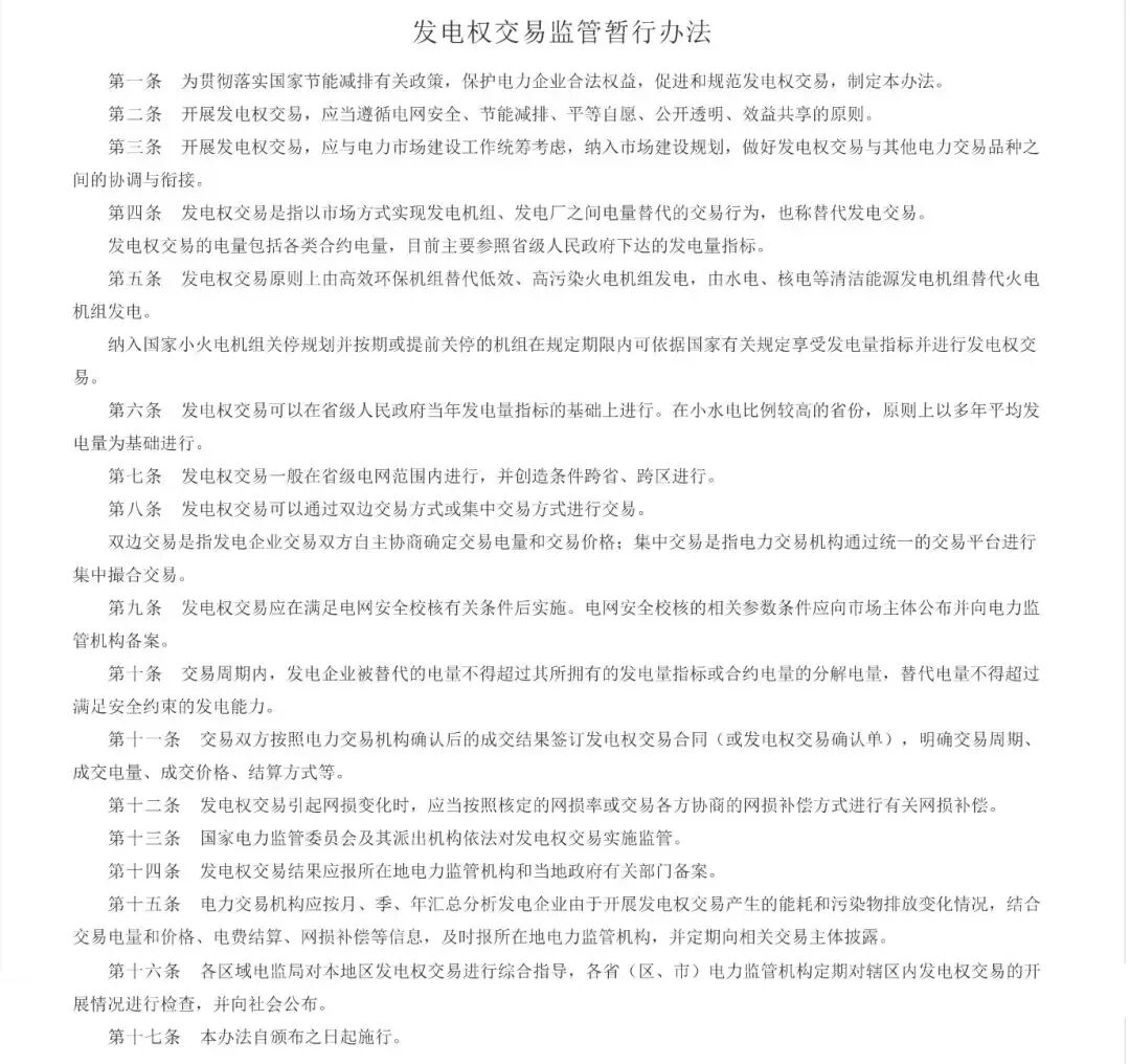
                     下附《发电权交易监管暂行办法》全文: 
                       
                     
                     一直以来,电力都是民生大事,相信只要各电力企业积极响应国家电力相关政策,那么将极大的促进我国现阶段节能减排,能源结构优化主要目标。 |