企业邮箱 | 在线留言 欢迎访问华骞能源(深圳)有限公司官方网站

    咨询热线: 400 - 008 - 1699
        0755-23070859

【资讯中心】

联系我们
CONTACT US

华骞能源(深圳)有限公司

深圳总部
地 址:广东省深圳市宝安区西乡街道盐田社区宝安大道4018号华丰国际商务大厦13A02
电 话:0755-23070859/23076859
网 址:www.hua-energy.com



华骞能源(广东)有限公司
地 址:广东省深圳市宝安区西乡街道盐田社区宝安大道4018号华丰国际商务大厦13A03
电 话:0755-23070859/23076859
网 址:www.hua-energy.com


华骞能源(泰国)有限公司
地 址:222/326 Village No.3,Khlong suan Phlu Subdistrict,Phra Nakhon Si Ayutthaya District,Phra Nakhon Si Ayutthaya Province, Thailand
电   话:083-2525-888
网 址:www.hua-energy.com


行业新闻

当前位置:首页 > 资讯中心 > 行业新闻
7月光伏政策一览,看国家与各地政府如何在光伏市场重建信心

光伏产业发展潜力巨大,国家发展光伏的方向是坚定不移的,国家对光伏产业的支持是毫不动摇的”。这是在《光伏行业2018年上半年发展回顾与下半年形势展望研讨会》上王勃华发表的重要讲话。也让业内人士对光伏产业信心倍增。

 

在中国要想正确投资,务必要紧跟政策走。7月,国家及地方政府共计出台27项政策积极应对531新政之后的光伏市场。

 

一、国家层面

 

1、国家发改委推进光伏参与市场化交易

 

【摘要】为促进清洁能源消纳,支持电力用户与水电、风电、太阳能发电、核电等清洁能源发电企业开展市场化交易。抓紧建立清洁能源配额制,地方政府承担配额制落实主体责任,电网企业承担配额制实施的组织责任,参与市场的电力用户与其他电力用户均应按要求承担配额的消纳责任,履行清洁能源消纳义务。

  

2、国家电网:630前投运的有指标光伏电站执行2017年标杆电价

 

【摘要】2018年以前在国家能源局备案并纳入财政补贴规模管理的项目,2018年6月30日以前投运的,执行2017年光伏电站标杆电价;2018年6月30日之后投运的,执行“823号文”规定的光伏电站标杆电价。



3、国家发改委:鼓励各地积极探索可再生能源强制配额和绿证交易制度

 

【摘要】在推进上述改革任务的同时,鼓励各地积极探索生态产品价格形成机制、碳排放权交易、可再生能源强制配额和绿证交易制度等绿色价格政策,对影响面大、制约因素复杂的政策措施可先行试点,摸索经验,逐步推广。

 

地方政策

 

本次光伏政策调整是一个信号,王勃华指出,无论是否会出台补充政策,国家调控光伏规模发展的政策思路不会改变,补贴退坡也是必然,降本提质增效才是未来产业发展的核心与关键。

 

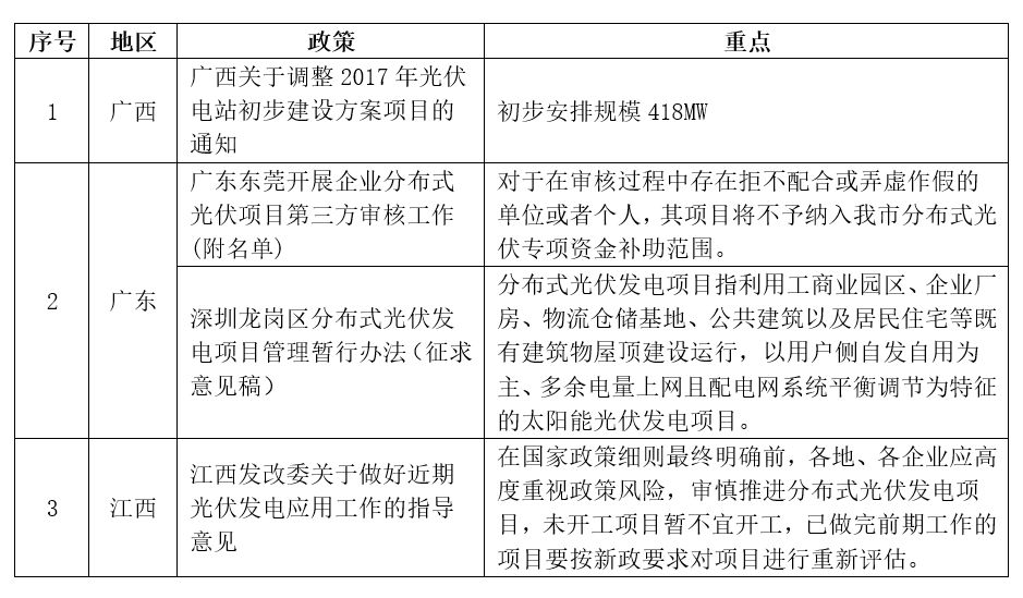
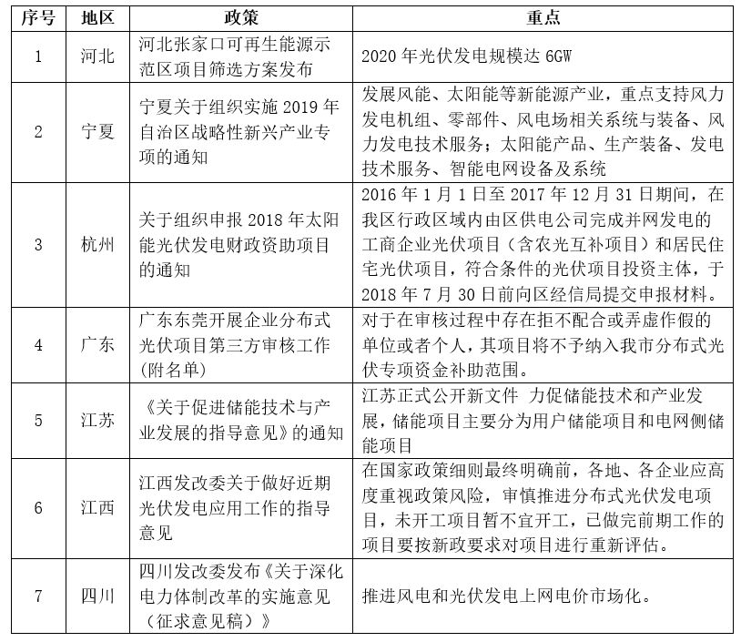
可见,光伏后补贴时代已来临。7月,河北、广东、江苏、江西、湖南、青海、四川等地方出台24项政策利好光伏市场的发展。


1)光伏扶贫政策


积极探索光伏扶贫,真正助力农户脱贫,乃是各个区域发展光伏产业的有效途径。7月,河北、甘肃、宁夏、山西、湖南地区加大力度完善光伏扶贫工作。


2)光伏补贴政策



不难发现,7月广东地区光伏补贴力度愈来愈低;河北沧州地区,6月1日后并网的分布式光伏项目不纳入国家补贴。

 

3)光伏领跑者

 

大同一期光伏领跑基地运行监测月报

 

从运行指标监测结果显示,本月大同基地单晶组件运行监测效率平均为17.1%,名义衰减率为2.53%;单晶组件实证监测效率均值为17.14%,名义衰减率2.32%。多晶组件运行监测效率均值为16.3%,名义衰减率为2.32%;多晶组件实证监测效率均值为16.29%,名义衰减率均值为2.35%。逆变器最高转换效率均大于等于99%。各项目本月系统效率均值为79.06%,今年上半年累计系统效率均值为8.95%。各项运行指标均基本满足领跑基地要求。


4)光伏电站政策



5)光伏用地政策


广西、青海地区对光伏用地做了具体说明。

 

广西规范自治区光伏发电站用地管理,农光互补项目的光伏组件最低沿应高于地面2.5米,桩基间距大于4米,行间距应大于6米,渔光互补项目(不含漂浮式光伏发电项目)的光伏组件最低沿应高于最高水位0.6米,严禁在农用地上挖塘建设光伏发电项目。

 

山西寿阳光伏阵列占用宜林地须交保证金,标准为1000元/亩;另外,青海对光伏电站暂缓征收草原植被恢复费。


6)清洁取暖



河北农村:统筹气源电源保障和基础设施支撑能力,拟定安排180.2万户。其中皂代煤31.9万户(南网27.4、北网4.5);气代煤145.1万户;新型取暖约3.2万户,包括:在邯郸、石家庄、张家口等市试点石墨烯和聚能电爱1.28万户,在邯郸市试点生物质供暖0.43万户,在邢台市试点醇基燃料0.5万户,在全省试点光伏+、光热+0.85万户,在保定市等试点地热0.09万户。35蒸吨及以下燃煤供热锅炉淘汰改造全面完成,村镇公服单位全面实现清洁取暖。

 

另外,山西农村地区优先利用太阳能、余热、余压、地热能、生物质等多种清洁能源供暖的,备购置、安装及从电表到设备的电缆连接总费用达到或超过1万元的,每户按8000元补贴,采暖期给予用户用电0.2元/千瓦时补贴,每户每个取暖季最高补贴电量1.2万千瓦时。


7)其他光伏政策



纵观7月,光伏市场仍在不断前行中,国家以及个地区都在紧锣密鼓的扶持阵痛后的光伏市场,本月共有12个省出台了光伏扶贫、光伏补贴、领跑者、光伏电站等政策,且正在逐一完善中:其中,宁夏地区大力发展太阳能产业;河北、山西地区全面开展“光伏+取暖”工作,最终实现清洁取暖的目标;四川电网除分布式风电、分布式光伏和光伏扶贫项目以外的风电、光伏发电,丰水期上网电量参与电力市场,参照丰水期外送电平均价格进行结算,产生的价差空间用于实施丰水期居民电能替代政策。


可见,国家、地方都在不遗余力的为光伏市场不断奉献力量,8月市场表现如何?又会出台哪些政策?相信是每一个光伏人士所期待的,这也是笔者所期待的,让我们拭目以待8月的光伏市场,将会是一个怎样的景象?